访问者模式
在访问者模式(Visitor Pattern)中,我们使用了一个访问者类,它改变了元素类的执行算法。通过这种方式,元素的执行算法可以随着访问者改变而改变。这种类型的设计模式属于行为型模式。根据模式,元素对象已接受访问者对象,这样访问者对象就可以处理元素对象上的操作。
介绍
意图:主要将数据结构与数据操作分离。
主要解决:稳定的数据结构和易变的操作耦合问题。
何时使用:需要对一个对象结构中的对象进行很多不同的并且不相关的操作,而需要避免让这些操作”污染”这些对象的类,使用访问者模式将这些封装到类中。
如何解决:在被访问的类里面加一个对外提供接待访问者的接口。
关键代码:在数据基础类里面有一个方法接受访问者,将自身引用传入访问者。
应用实例:您在朋友家做客,您是访问者,朋友接受您的访问,您通过朋友的描述,然后对朋友的描述做出一个判断,这就是访问者模式。
优点: 1、符合单一职责原则。 2、优秀的扩展性。 3、灵活性。
缺点: 1、具体元素对访问者公布细节,违反了迪米特原则。 2、具体元素变更比较困难。 3、违反了依赖倒置原则,依赖了具体类,没有依赖抽象。
使用场景: 1、对象结构中对象对应的类很少改变,但经常需要在此对象结构上定义新的操作。 2、需要对一个对象结构中的对象进行很多不同的并且不相关的操作,而需要避免让这些操作”污染”这些对象的类,也不希望在增加新操作时修改这些类。
注意事项:访问者可以对功能进行统一,可以做报表、UI、拦截器与过滤器。
实现
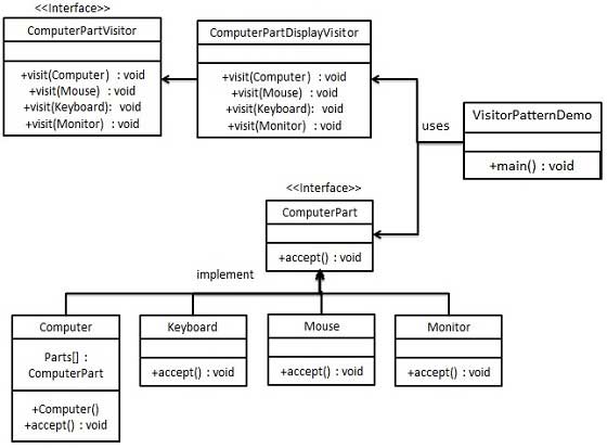
我们将创建一个定义接受操作的 ComputerPart 接口。Keyboard、Mouse、Monitor 和 Computer 是实现了 ComputerPart 接口的实体类。我们将定义另一个接口 ComputerPartVisitor,它定义了访问者类的操作。Computer 使用实体访问者来执行相应的动作。
VisitorPatternDemo,我们的演示类使用 Computer、ComputerPartVisitor 类来演示访问者模式的用法。
访问者模式的 UML 图
步骤
步骤 1
定义一个表示元素的接口。
1 | ComputerPart.java |
步骤 2
创建扩展了上述类的实体类。
1 | Keyboard.java |
步骤 3
定义一个表示访问者的接口。
1 | ComputerPartVisitor.java |
步骤 4
创建实现了上述类的实体访问者。
1 | ComputerPartDisplayVisitor.java |
步骤 5
使用 ComputerPartDisplayVisitor 来显示 Computer 的组成部分。
1 | VisitorPatternDemo.java |
步骤 6
执行程序,输出结果:
1 | Displaying Mouse. |